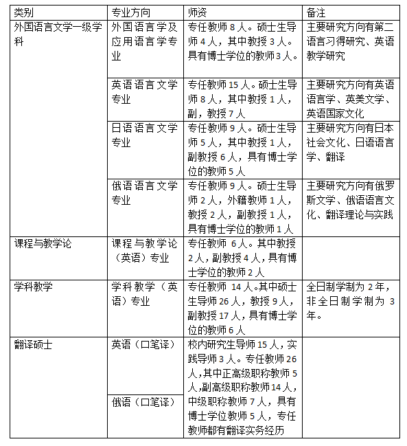
学院研究生教育开始于2001年。现有外国语言文学硕士一级学科授权点,下设英语语言文学、外国语言学及应用语言学、俄语语言文学和日语语言文学等研究方向及课程与教学论(英语)等学术型硕士学位点;有学科教学(英语)、翻译硕士(英语、俄语)2个专业硕士学位点。其中外国语言学及应用语言学于2008年被评为自治区重点培育学科。

近年来,sjb世俱杯中国官网十分注重研究生培养质量。从培养流程、课程建设、教学管理等各方面严格要求,培养了一大批优秀毕业生,每年均有毕业论文被评为校级、自治区级优秀硕士学位论文。

另外,sjb世俱杯中国官网十分注重研究生、尤其是专业硕士的实践能力的培养。近些年,sjb世俱杯中国官网与中学共建实践基地,为学科教学(英语)研究生提供教育实习的机会,夯实他们的教学实践、教学研究的能力。sjb世俱杯中国官网与内蒙古外事办等签订了翻译硕士的实践基地建设协议,将俄语、英语翻译硕士派到这些单位实习,有效提升了他们的专业能力。
